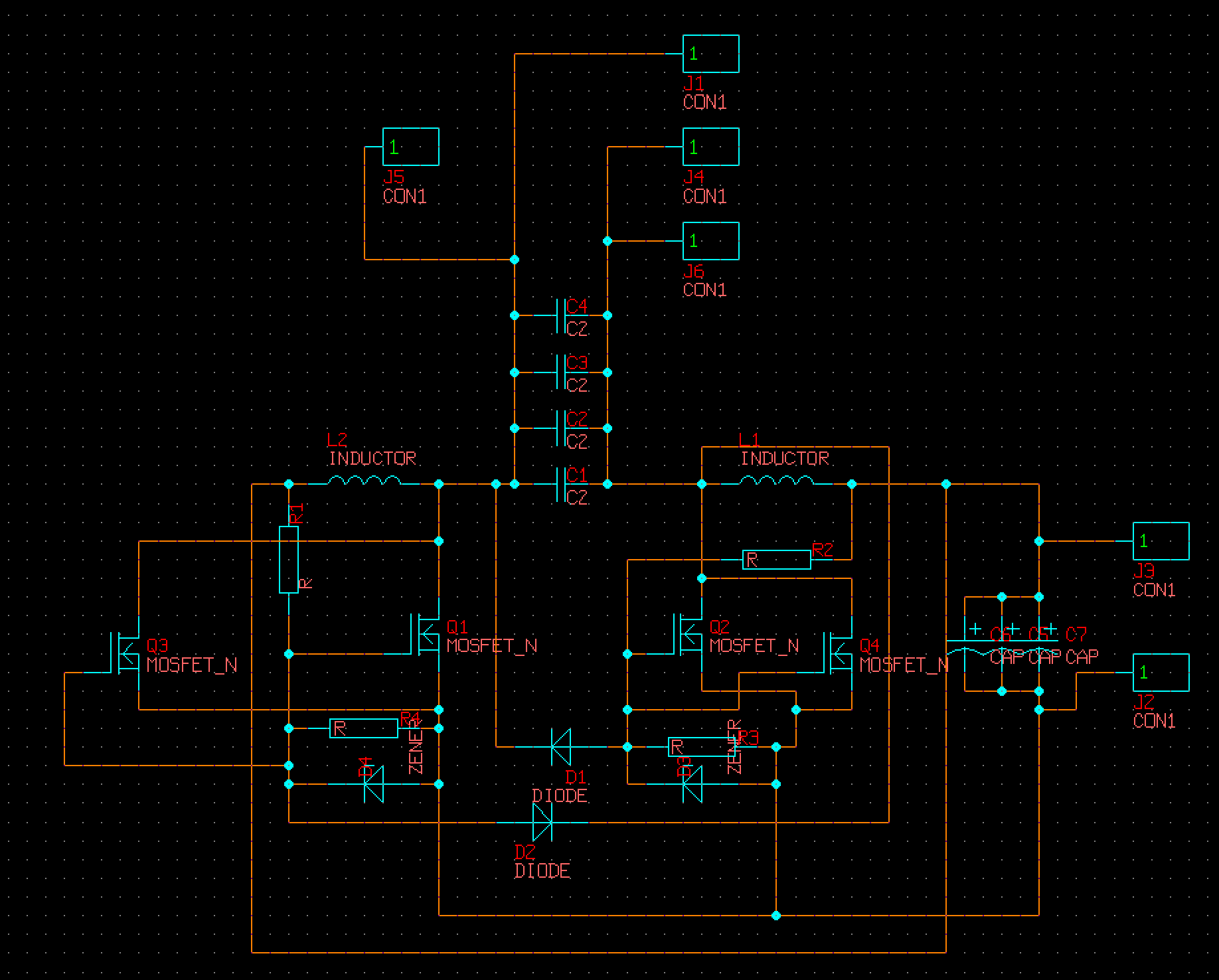
My ZVS Driver:

Image 1 Image 2

This is one of my unfinished projects. I still haven't ordered the PCB and parts. My goal is to run it at 84V 30A 2500w. I want to try and melt a steel rod 5mm in diameter in 5 seconds. My coil design is very different compared to the others which all use a copper tube. I am trying copper strips with a ferrite core to hopefully reach the magnetic flux required to reach temperatures high enough to melt steel.